Skip to main content

Organizational Structure

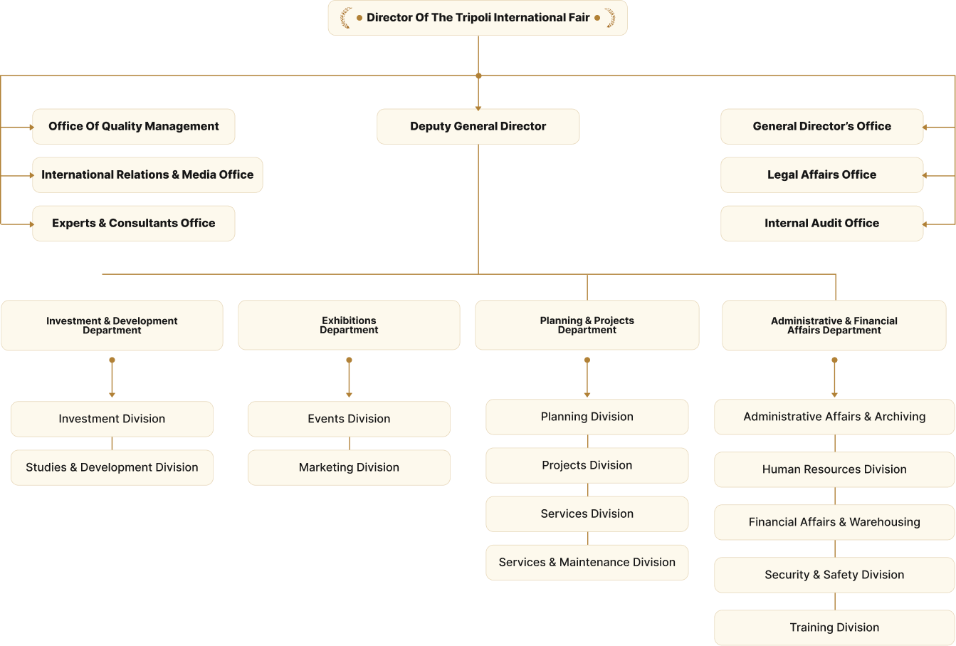
TIF Organizational Structure

Organizational Structure of the Tripoli International Fair
In accordance with the Decision of the Minister of Economy and Trade No. (252) for the year 2021

Organizational Chart